Concept Map Nutrition Absorption
Click here to center your map. Mal nutrition physiological psychological dysfunction ingestion digestion absorption metabolism 3.

Week 15 Digestive System Physiology Flashcards Quizlet
Digestive System Anatomy Human Digestive System Human Body Systems Study Biology Biology Lessons Study Physics Concept Map Nursing Biology Corner Basic Anatomy And Physiology.
Concept map nutrition absorption. Nutrients Concept Map - Displaying top 8 worksheets found for this concept. Breakdown of food to smaller pieces without chemical change to food molecules. Low energy fatigue depression isolation 5.
Updated 25 Feb 2021. This course will cover the topic of Digestion and Absorption in one hour and clears all the fundamentals. Carbohydrates proteins fats minerals vitamins and water.
Similar Mind Maps Mind Map Outline PLANT NUTRITION by sahana asogan 1. Visual representation of concepts. A minimal amount of absorption occurs.
Its job is to absorb nutrients from what we eat and drink. 72 Alimentary Canal 11. Use this nursing care plan guide to help you create nursing interventions for this nursing problem.
The small intestine is a remarkable 20 feet long and it is where most of the digestion occurs. Concept map showing inter-connections of new concepts in this tutorial and those previously introduced. Nutrient-rich foods make food taste and look good Healthy snacks Nutritional supplements encourage exercise Plan social activities Diagnostic Studies.
Cardiac Sphincter Absorption Its a ring of muscle that controls the movement of food into your stomach. If you continue browsing the site you agree to the use of cookies on this website. Use more energy than energy pr.
Metabolism of Nutrients penting proteins carbohydrates cathorylines fats triglycerides as descritas amino acids n o visa monosaccharides merscheiden asesinatocita glycerol molecules fatty acids the glycolytic pathway the formation of acetyl CoA the Krebs cycle oxidative phosphorylation and ATP. Concept Map Glossary BDalgleish c01012016 s02012016 p02012016 K0708bP03NutritionDigestionCmapGlossarydocx. Growth development delay decreased bone density delayed inadequate healing illness muscle wasting wasting death.
Transcribed image text. Food and drink into body through mouth. Special concept map technique helps the students to retain the information in mind in an easy way.
Nutrients that cannot be produced by the body so they must be. The body is like a machine that needs to be supplied with the right kind and amount of fuel. And digest food into small molecules and absorb these molecules into the bloodstream.
CONCEPT MAP For Nutrition Homemaker 9 kg weight gain Since death of her husband 1 month ago lost interest in many usual physical social activities no longer attends YMCA exercise and swimming lost contact with couples bridge group States is bored depressed very unhappy about. Turns peptides to amino acids and then the. The concept map activity is in Part A with follow-up questions in later parts.
Concept Map Class 10th Math Book. Jul 28 2013 - This Concept Map has information related to. K0708 Biology P03 Nutrition and Digestion.
Adequate nutrition is essential to meet the bodys demands. You build your map by dragging phrases to connect various terms. The digestive system concept map is the illustration of organs collectively working together to digest food and feed the body with energy and nutrients.
This may refer to nutrition or the food requirements of a person or patient. When an assigned item has Concept Map in its title you are first asked to build a concept map and then answer questions about its concepts. Concept Map Malnutrition Elderly Nursing ManagementCare MedicalCollaborative ManagementCare Nursing Diagnosis Imbalanced nutrition less than bodily requirements Interventions.
96 Absorption Process Intermediate 2 Biology Slideshare uses cookies to improve functionality and performance and to provide you with relevant advertising. Altered hydration status 4. Neet biology human digestive system concept map.
Some of the worksheets for this concept are Water pollution lesson 3 Chapter 2 digestion and absorption 5 2 ovr l lesson 1 the wetland ecosystem U 2 digestionand nutrition Unit 4 ecosystems Lesson aquatic and marine ecosystem onnections Grade 4 life science unit Homeostasis its all a. Things like water vitamins and. Mucous guards the intestinal wall from enzymes and alkaline.
In the autotrophic mode organisms use simple inorganic matters like water and carbon dioxide in the presence of light and chlorophyll to synthesize food on their own. Taking of substances eg. 24 Nutrition Metabolism and Energy Balance Concept Map.
This is the answwer key to the digestive system concept map which shows how all the parts of the digestive system are related. Pyloric Sphincter It is a ring of muscle that handles the movement of substances out of the stomach. BMI Anthropometry Lab tests.
The steps of nutrient molecule absorption into the bloodstream and then the conversion of these into cellular ATP are presented. Zoom-Pancreatic-Disorders Illness due to disturbance of Pancreas Functions such as Pancreas Functions a Food digestion b Food Metabolosim cFood Absorption Digestion d Secretion of digestive enzymes into the gastrointestinal tract e Synthesis Secretion of Insulin glucagon that help body to regulate Glucose Blood Sugar. Definition slides introduce terms as they are needed.
Human nutrition by Elise Lee 1. Digestive system concept map food mixed with saliva bolus passes through the esophagus into the stomach.

23 Digestive System Physiology Cept Map Nutrient Chegg Com

Digestive System Concept Map Digestive System Worksheet Digestive System Anatomy Basic Anatomy And Physiology
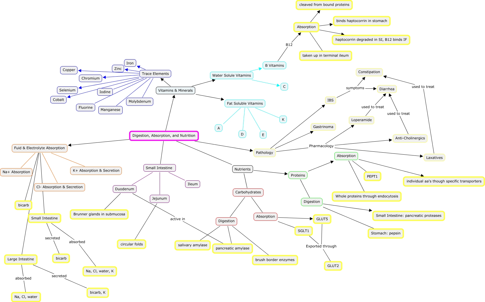
Digestion Absorption And Nutrition Week 4 Gi

Food And Digestion Concept Map
Plant Nutrition Mindmeister Mind Map
Nutrition In Animals Mindmeister Mind Map

Concept Map Tutorial How To Create Concept Maps To Visualize Ideas Concept Map Biology Diagrams Map


Post a Comment for "Concept Map Nutrition Absorption"